首 页
服务项目
新闻中心
公司新闻
资讯百科
政策动态
案例展示
证书查询
ISO查询
ITSS查询
CMMI查询
DCMM查询
CSMM查询
关于我们
联系我们
加入我们
联系我们
人员培训
ITSS 服务工程师
ITSS 服务项目经理
CMMI ATM 内审员
CDP 注册数据管理师
CISP 注册信息安全工程师
CISAW 信息安全保障人员认证
PMP 项目管理专业人士资格认证
8
9
10
13655895598
体系认证
ISO27001信息安全管理体系
ISO20000 IT服务管理体系
ISO9001 质量管理体系
基于ISO56005的《创新与知识产权管理能力》
ISO14001 环境管理体系
ISO45001 职业健康安全管理体系
ISO27017 云服务管理体系
ISO27018 云隐私管理体系
ISO27701 隐私信息管理体系
ISO22301 业务连续性管理体系
ISO13485 医疗器械质量管理体系
商品售后服务评价体系
知识产权管理体系
两化融合管理体系贯标
资质认定
ITSS 信息技术服务运行维护标准
ITSS咨询设计标准
ITSS云计算服务能力标准
CMMI 软件开发能力成熟度模型
TMMi 测试成熟度模型集成
LS 国产化信息系统集成和服务能力评估
CSMM软件过程能力成熟度模型
DSMM 数据安全能力成熟度模型
CMMM 智能制造能力成熟度模型
TMMI 测试成熟度模型集成
DCMM 数据管理能力成熟度评估
ASPICE 汽车软件过程改进级能力评估
CS 信息系统建设和服务能力评估
CCRC 信息安全服务资质(原ISCCC)
C-STAR云计算安全评估
国家安防工程企业设计施工维护能力
工程咨询单位资信评价
音视频集成工程企业资质
涉密资质
涉密信息系统集成—总体集成
涉密信息系统集成—系统咨询
涉密信息系统集成—软件开发
涉密信息系统集成—安防监控
涉密信息系统集成—屏蔽室建设
涉密信息系统集成—运行维护
涉密信息系统集成—数据恢复
涉密信息系统集成—工程监理
涉密档案数字化加工
涉密文件资料印制
涉密光电磁介质印制
涉密防伪票据证书印制
国家统一考试试卷印制
国家军用标准体系建设GJB
武器装备科研生产许可证
武器装备承制资格审查
武器装备军工保密资格
保密室建设方案
GJB5000B《军用软件能力成熟度模型》
许可备案
互联网信息服务算法备案
品字标-浙江制造
商务部特许经营备案
信息系统安全等级保护备案
国家高新技术企业
雏鹰计划
浙江省科技型中小企业认定
双软认定
ICP许可证
文网文
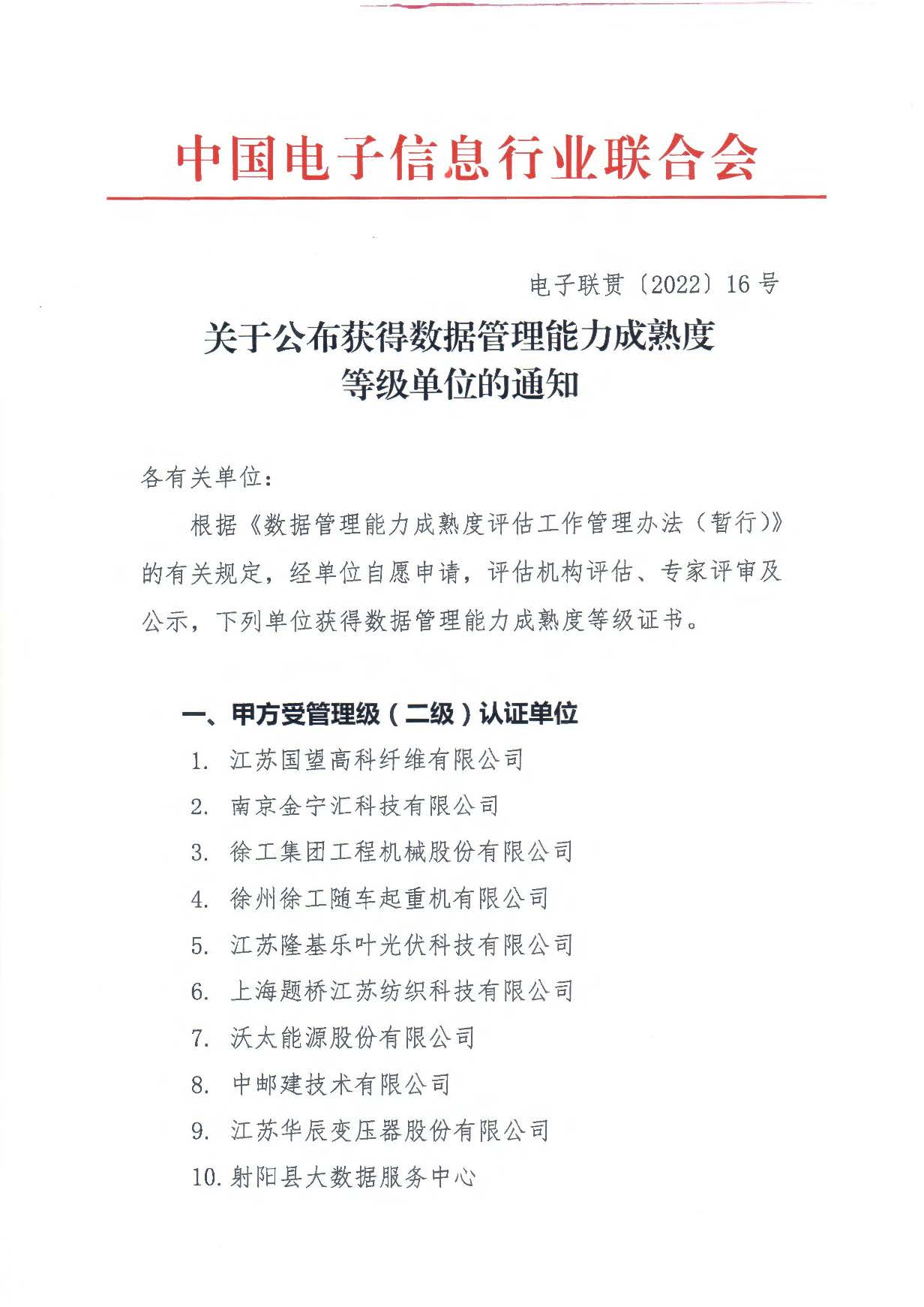
关于公布获得数据管理能力成熟度等级证书单位的通知(第二十七批)
发布时间:2023-01-10
浏览:2953次
上一篇:关于公布获得数据管理能力成熟度等级证书单位的通知(第二十八批)
下一篇:关于公布获得数据管理能力成熟度等级证书单位的通知(第二十六批)
相关新闻:
代办DCMM/DCMM数据管理能力成熟度评估能给企业带来什么成效
2022-01-29
涉密信息系统集成资质管理办法
2021-01-25
办理DCMM/DCMM数据管理能力成熟度评估报告由专家审核评定,改为DCMM贯标3级以上报告由专家审核评定后贯标,2级以下为核准备案贯标。
2022-03-01
关于公布获得DCMM数据管理能力成熟度等级证书单位的通知(第十三批)
2022-09-08
ISO 27017 云服务信息安全管理体系的介绍
2022-02-09
关于公布获得DCMM数据管理能力成熟度等级证书单位的通知(第十四批)
2022-09-08
DCMM办理/DCMM数据管理能力成熟度评估案例和各地政策
2022-01-29
国家药监局:《化妆品生产许可证》样式变了,这几类特化不再受理!
2021-01-19
关于公布获得DCMM数据管理能力成熟度等级证书单位的通知(第二十批)
2022-10-19
军选民用装备承制单位注册管理工作知识问答
2021-06-21
在线客服
在线咨询
点击发消息
联系电话
热线电话
13655895598
扫二维码
微信扫一扫打开
回到顶部