涉密信息系统集成—总体集成
在线咨询
在线咨询
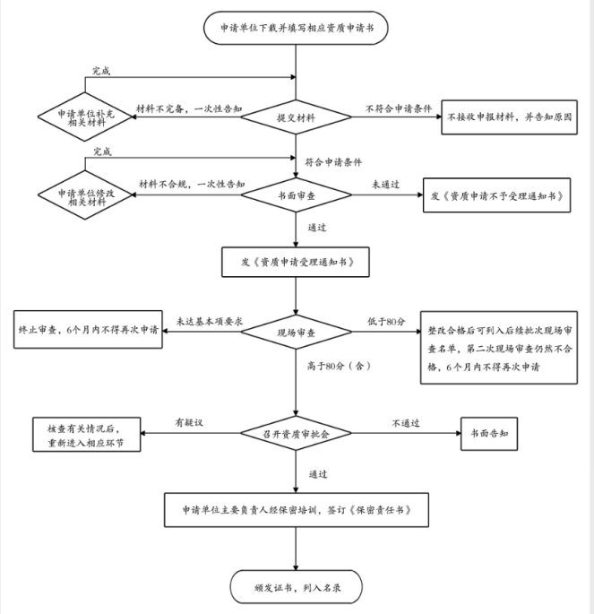
涉密系统集成资质,是指从事涉密系统业务的单位所需要具备的从事涉及国家秘密活动的资格和保守国家秘密的能力。这里的“涉密系统集成”,包括涉密系统工程的规划、设计、开发、实施、服务及保障等工作。根据国家保密局《涉及国家秘密的计算机信息系统集成资质管理办法》的规定,涉密系统集成资质实行行政审批制度。申请从事涉密系统集成资质业务的单位(以下简称申请单位),须经有关国家保密工作部门审批,授予《资质证书》。涉密系统集成资质依据其资本构成、人员构成、技术水平、服务水平和安全保密设施等要素进行综合评定。涉密集成资质分为甲级和乙级两个等级。甲级资质单位可以从事绝密级、机密级和秘密级涉密集成业务;乙级资质单位可以从事机密级、秘密级涉密集成业务。
甲级资质
1. 注册资本不低于3000万元人民币,且股东必须以货币资金实缴。
2. 近3年的信息系统集成收入总金额不少于4亿元人民币,其中至少含有3个不低于1000万元人民币的信息系统集成项目。
3. 从事信息系统集成业务的相关人员不少于200名,且在本单位依法缴纳社保一年以上的人员不低于80%。
4. 省级以上人力资源和社会保障部门或者其授权机构认可的计算机技术与软件(含信息安全)专业相关高级职称或者执业资格的人员不少于6名,其中在本单位依法缴纳社保一年以上的不少于4名。
5. 具有自有产权或者租赁期3年(含)以上的涉密业务场所,使用面积不少于100平方米,实行封闭式管理,周边环境安全可控,且按照国家保密规定和标准配备、使用必要的技术防护设施、设备。
乙级资质
1. 注册资本不低于1000万元人民币,且股东必须以货币资金实缴。
2. 近3年的信息系统集成收入总金额不少于5000万元人民币,其中至少含有1个不低于500万元人民币的信息系统集成项目。
3. 从事信息系统集成业务的相关人员不少于80名,且在本单位依法缴纳社保一年以上的人员不低于80%。
4. 省级以上人力资源和社会保障部门或者其授权机构认可的计算机技术与软件(含信息安全)专业相关高级职称或者执业资格的人员不少于2名,其中在本单位依法缴纳社保一年以上的不少于1名。
5. 具有自有产权或者租赁期3年(含)以上的涉密业务场所,使用面积不少于50平方米,实行封闭式管理,周边环境安全可控,且按照国家保密规定和标准配备、使用必要的技术防护设施、设备。

13655895598
