DSMM 数据安全能力成熟度模型
在线咨询
在线咨询
DSMM(Data security capability maturity model)数据安全能力成熟度模型,借鉴能力成熟度模型(CMM)的思想,将数据按照其生命周期分阶段采用不同的能力评估等级,分为数据采集安全、数据传输安全、数据存储安全、数据处理安全、数据交换安全、数据销毁安全六个阶段。DSMM从组织建设、制度流程、技术工具、人员能力四个安全能力维度的建设进行综合考量。DSMM划分成了1-5个等级,依次为非正式执行级、计划跟踪级、充分定义级、量化控制级、持续优化级,形成一个三维立体模型,全方面对数据安全进行能力建设。
DSMM数据安全能力成熟度标准模型

DSMM数据安全能力成熟度模型数据生命周期安全

如图所示,数据安全能力成熟度模型架构主要有三个方面:
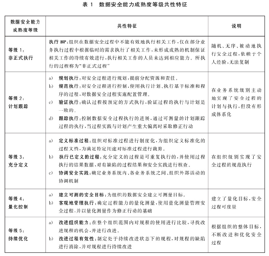
1、五个等级包括:非正式执行级、计划跟踪级、充分定义级、量化控制级、持续优化级,形成一个三维立体模型,全方面对数据安全进行能力建设。
2、四大安全能力维度包括:组织建设、制度流程、技术工具、人员能力;
3、七大数据安全过程维度包括:数据采集安全、数据传输安全、数据存储安全、数据处理安全、数据交换安全、数据销毁安全、通用安全;
基于大数据环境下数据在组织机构业务中的流转情况,定义数据生命周期的6个阶段,具体各阶段的定义如下:
1、数据采集:指在组织机构内部系统中新生成数据,以及从外部收集数据的阶段;
2、数据传输:指数据在组织机构内部从一个实体通过网络流动到另一个实体的阶段。
3、数据存储:指数据以任何数字格式进行物理存储或云存储的阶段。
4、数据处理:指组织机构在内部针对数据进行计算、分析、可视化等操作的阶段。
5、数据交换:指数据由组织机构与外部组织机构及个人交互的阶段。
6、数据销毁:指通过对数据及数据的存储介质通过相应的操作手段,使数据彻底消除且无法通过任何手 段恢复的过程。

总结,DSMM 评估的是整个组织机构的数据成熟能力,不局限于某一系统,如果公司业务复杂,数据规 模较大,建议按照业务部门进行拆分,逐个击破。
13655895598
