2021年浙江省中高级职称评定需要什么条件?

大要求

《工程技术人员职务试行条例》(职改字〔1986〕78号)对高级工程师的要求:
1.具备下列部门之一的条件
(1)生产、技术管理部门
①具有解决在生产过程或综合技术管理中本专业领域重要技术问题的能力。
②有系统广博的专业基础理论知识和专业技术知识,掌握本专业国内外现状和现代管理的发展趋势。
③有丰富的生产、技术管理工作实践经验,在生产、技术管理工作中有显著成绩和社会、经济效益。
④能够指导工程师的工作和学习。
(2)研究、设计部门
①具有独立承担重要研究课题或有主持和组织重大工程项目设计的能力,能解决本专业领域的关键性技术问题。
②有系统坚实的专业基础理论知识和专业技术知识,掌握本专业领域国内外现状和发展趋势。
③有丰富的工程技术研究、设计实践经验,取得过具有实用价值或显著社会经济效益的研究、设计成果,或发表过有较高水平的技术著作、论文。
④能够指导工程师、研究生的工作和学习。
2.获得博士学位后,从事工程师工作二年以上;大学本科毕业以上学历,从事工程师工作五年以上。
ps:随着职称改革的深入,很多专业的高级工程师评审要求开始松动,不仅仅局限于本科了,大专也可以申报了,更加注重的业绩能力了。
 
三、分类
按专业分类不同专业评审要求不同,常见的专业有:
能源的开发、转换、输送、利用等领域相关专业;
材料及相关专业产品与技术研发、产品生产与检测、技术推广与服务等;
轻工、造纸、纺织、丝绸、化纤、印染、家具、皮塑、食品等;
石油和化学工业工程技术类专业或相近专业;
机械、电子、自动化、工业控制等;
信息技术(技术开发、应用电子、信息安全、系统集成);
轻工、化工、纺织、丝绸等工程技术专业;
建筑、园林、设计专业; 
…… ……
 申请的时候找准自己的专业对口的评审委员会,你要是找错了,那么恭喜你来年重新评一次了!
四、继续教育门槛
很多人会死在这里,根据《浙江省工业和信息化领域专业技术人员继续教育学时登记细则(试行)》浙经信人事[2018]99号(以下简称“继续教育要求”)的要求,专业技术人员每年度参加继续教育学分不得少于90分,其中专业科目不少于60学时。
文件是2018年5月9日印发的,意思就是从2018年6月1日起实行,每年不能少于90学分,重点是“每年”
这个继续教育比较痛苦,也是评高工的门槛,也没有人说得清楚,比如2025年评高工,学分是不是得(2025-2018)*90?如果2018-2024年均没有在规定的网站上学习,此生便是无缘高级工程师了?有点不人道,有关部门应该好好说清楚,少拍脑袋。
如果你是建筑、暖通、园林等专业,整点学分太方便,这类专业要评审高级工程师必然得有个二建、一建,以及三类人员、特殊工种、七大员之类的证,每年继续教育必然是要参加,也能换得些学分。更可贵的是,即使以上没有,至少还有专业技术人员新干线可以通过观看视频的方式挣些学分,链接地址https://pro.learning.gov.cn/,如果2018年没有学习、2019年也没有学习,2020年努力下,也是可以把以前的学分一次性学足的。
机电制造、能源、材料、轻工、信息技术、化工、纺织等专业的学分去哪里挣呢?《浙江省工业和信息化领域专业技术人员继续教育学时登记细则(试行)》浙经信人事[2018]99号的描述,可以登录http://zjjx.zjhrss.gov.cn/#/jxjyjd学习,需要的去注册,学习视频即可,但都是公需学时,没有专业学时;另外登录http://jxjy.jxt.zj.gov.cn/iext/zgProject/index.jsp系统(简称“学时登记系统”),也可以通过学习视频获得学时,然而,该系统只能学到48个学分,比2019年好多了,2019年貌似只有10来个学分,如果我没有记错的话;如果你发表了论文,获得了专利等,也是可以通过这个平台获得学时的,但是每个渠道最多计算36分。
提交学时申请的人性之处在于,不仅可以提交当年的,还能提交过去几年的,比如你的论文是2018年发表的,之前没有申请学时,现在也是可以申请的了,相对来说非常人性化了。
继续教育要求第六条可以换的学分的途径一共有10种:
1、参加人力社保部门批准的研修班(要花钱);
2、参加人力社保部门或工信部门备案的研修班(要花钱);
3、参加学术活动的(被认可的,不知道要花不花钱);
4、参加工程进修的(被认可的,不知道要花不花钱);
5、参加被认可的网络课件,专业人员新干线应该可以算的(好好学习);
6、专利、软著、标准等;
7、发表的论文;
8、取得的考试证书;
9、在职学历教育,考试合格;
10、去学校兼职授课。
ps:继续教育基地有好多,比如浙江省电信培训中心 、 杭州电子科技大学继续基地、优图云学院、中共舟山市委党校等,都是要花钱的,这个就有点不人性了,有点违背“全心全意为人民服务”的宗旨的了,后续会不会有变化呢?
五、举个例子
评高工呢,专业比较多,不能面面俱到,以下讲解以“信息专业”高级工程师评审为例。
信息专业高级工程师、教授级高级工程师由浙江省软件协会作为主要的评审委员会。说起软件协会,也确实术业有专攻,这个评审系统绝对是最牛的,没有之一,相比杭州市职称系统、浙江省高级专业技术职务任职资格申报服务系统,软协的职称系统绝对是要给10086个赞的,怎么说好呢?如果说软协的评审系统是iphone,市职称系统、省高级专业系统那最多最多就是诺基亚N95,一个天一个地,前者用户体验、界面、评审材料上传等等,太优秀了!!!
六、信息专业的四个专业
技术开发:从事信息产品的设计、开发、实施、评测、维护和服务等相关工作的人员。
应用电子:从事电子、计算机与通信等领域元器件、部件、整机的设计、开发、制造、测试、维护、工程实施和服务的相关工作人员。
信息安全:从事网络与信息安全领域产品的设计、开发、测试、维护人员;信息安全工程实施和服务的相关工作人员。
系统集成:通过结构化技术,将计算机软硬件设备、数据源、子系统、管理和用户终端等集成到统一的系统的技术研发、运维和管理、工程实施和服务的相关工作人员。
七、评审资料准备
评高级工程师,本文就以信息专业为例来讲解下,因为该专业有个非常清楚的评分表,非常透明,不像某些专业,说不清道不明,糊里糊涂,下面就按评分表来慢慢细说~~
以上是胡扯,以下是重点:

看下某专业的评分表的 “技术水平和工作业绩(最高40分)”,评分依据“具有扎实的专业基础理论知识和专业技术知识。能承担重大机电产业基础性机电技术研究、产品前期技术或概念产品研究”,这样的评分标准真是苦死评审专家了,不同专家评分不同,水分太足。
继续接着信息专业:
(一)职业道德,分为2个部分得分,总数不超过10分。
1、敬业爱岗(10分):获得国家、省、市、区社会荣誉的,均可获得分数,对大部分老百姓来说,很难得到;人性的地方来了“近三年个人年度考核”一共能得5分,啥意思呢?就是专业技术人员考核登记专用的“专业技术人员考核登记表”中,你的考核成绩为优秀即可,“专业技术人员考核登记表”是有模板的,下载填写即可。
2、勇于开拓(10分):向行业、所在单位积极提出技术改进和工作拓展建议,最高可获得10分。准备些单位的意见就好了,行业的不一定够的着,这个意见指的技术方面的意见,你要是提了个食堂饭菜不可口建议更换大厨,哪这个分肯定是没有的了。
Ps:这个部分必须拿满分。
(二)专业技术水平,分为3个部分得分,总数不超过20分。
1、学历(5分):硕士以上学历有分,本科啥的0分。
2、资历(15分):本专业或非本专业的工作年限计算分数,最高6分;在不同企业中担任不同的职位,得分不同,最高15分。
不同企业:以“系统集成”专业为例,年收入5000万以下为小型企业、5000-5亿元属于中型企业,大型5-30亿、特大型是30亿元以上;申请时提交上年度审计报告。
不同职位:技术总监、技术副总、技术经理、骨干等,自己对号入座。申请时,提供公司任命的文件。
3、资质证书(5分):高级证书2.5分一个,中级证书1分一个,初级证书0.5分一个。
高级证书:一级建造师(造价师、结构师)、计算机信息系统集成高级项目经理;软考高级证书(系统分析师、信息系统项目管理师、系统架构设计师、网络规划设计师、系统规划与管理师)……
中级证书:二级建造师(造价师、结构师)、计算机信息系统集成项目经理、软考中级证书(软件设计师、网络工程师、系统集成项目管理工程师、信息系统监理师、数据库系统工程师、软件评测师、嵌入式系统设计师、信息系统管理工程师)、PMP……
初级证书:七大员(施工员 、概预算员、质检员、 安全员、材料员、监理员、材料见证员);三类人员(建筑施工企业主要负责人、项目负责人和专职安全生产管理人员);特种工(市级人事厅颁发的特种工种证书);技级技工(建筑电工、焊工(住建部发证)、线务员、机务员(市级人事厅颁发的技术工种证书)……
Ps:
1、这个部分,拿不到满分也很正常,主要靠命、靠证。
2、建筑专业的高级工程师评审时,有个一级建造师是比较稳妥的,没有的话基本是过不了的;当然也有例外,比如获得个什么大奖之类的。
3、证到用时方恨少,就像高级工程师有啥用?~~~~
(三)学术技术成果和工作业绩,分为5个部分得分,总分数不超过60分。
1、获奖:国家级、省级、市级科学技术奖,行业技术奖项等相应得分,没有就算了。
2、知识产权:发明专利,第一发明人8分一个,参与人3分一个;实用新型专利主要发明人1分一个,参与人0.5分一个,自己算分就好了。国家、行业、地区、企业标准分别记分,主导和参与分数不同,涉及国际标准,直接高级工程师,估计你也没有。软件著作权,主持1分1个,参与0.2分一个。
3、漏洞挖掘:国际认可1.5分1个,国内认可0.5分1个。
4、论文:毕业论文不算,仅限工作期间发表的论文,若你2010年获得工程师职称,2010年以前的论文不不算了。国际一级刊物20分1个,国际一般、国内一级刊物、专著15分1个,国内核心刊物、国际会议论文、其他著作(编著、教材)12分1个,以上是第一作者,多个作者的,第二、三人还是有分的,这里不多说了。。顺便科普下,本人接触论文期刊,窃以为,论文期刊不应该按国家级、省级区分,有些市级刊物都是北大核心期刊,有些国家级的期刊,知网、万方均不收录的,属于垃圾期刊,还有人在哪骗你说国家级期刊,你就别搭理他了。期刊主要核心期刊、普通期刊,普通期刊根据被收录的地方不同,价值也不同,详细可加微信详聊,微信号zjcxwjtb。
据江湖传闻,信息专业的期刊,主要是发在这些期刊上,准不准我也不晓得,权当是借鉴吧,但有一点,选贵的发肯定没错,还有一点期刊核心够不上,至少要带影响因子的吧,我不是专家,随便说说~~:

计算机学报、软件学报、自动化学报、计算机研究与发展、控制与决策、中国图像图形学报、计算机辅助设计与图形学学报、网络安全技术与应用、计算机应用研究、计算机科学、计算机应用、计算机工程、控制理论与应用、中国新通信、机电信息……

这里指的是一般人,如果你动不动在nature上发论文啥的,直接可以评高级工程师了,不用折腾了。
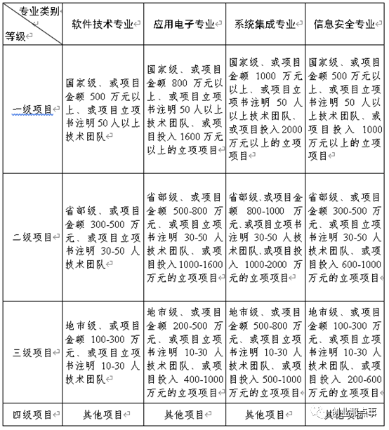
5、项目:主持一级项目(产品维护)、二级项目(产品维护)、三级项目(产品维护)、四级项目(产品维护)、其他项目(产品维护)分别得分为25、20、15、10、5分一个,参与么也是有分的,少一些。项目分类主要是跟合同金额有关,具体如下:
 12

Ps:学术技术成果和工作业绩60分,必须全部拿到,同时不能光靠一项拿60分,要兼职其他方面,比如专利拿了60分,其他啥也没有,总归有些慌兮兮,这个方面还是要严谨些比较好。
(四)行业影响力,分为3个部分得分,总数不超过10分。
1、社会兼职:指的是国家级、省级社会团体比如协会,担任一定职务的,比如国家级协会的理事3分一个,国家级行业专家库成员10分等等。
2、院校兼职:即在浙江大学、杭州职业技术学院等不同等级的高校担任兼职教授、兼职讲师、访问学者之类。
3、在学术团体做技术讲座、会议报告,国际会议得2分一次,国内会议1分一次;在国内机构培训授课2分一次,企业内部培训0.2分一次。
 Ps:这个地方很考验一个人的“社会经历和人脉”,是不是真朋友,是不是真兄弟……。
八、提交的材料
1、第一册
(1)专业技术职务任职资格评审材料真实性保证书
(2)申报人申报材料公示确认表
(3)身份证复印件
(4)毕业证书复印件
(5)教育部学历证书电子注册备案表
(6)任职资格证书
(7)专业技术聘约书
(8)继续教育证明材料
(9)荣誉证书
(10)获奖证书
(11)专业技术人员考核登记表(近三年)
(12)工程技术工作经历
(13)任工程师以来的专业技术工作总结
(14)社保证明
(15)……
 
2、第二册
(1)信息技术量化评分表
(2)获奖证书、近三年个人年度考核表
(3)专业技术水平(任命书、公司营业执照、上年度审计报告、资格证书、专业工作经历等)
(4)学术技术成果和工作业绩佐证材料(奖励证书、专利证书、论文、研发项目、实施项目、运维项目、软件著作权等)
(5)协会任职、学校兼职、内外部培训等证明材料
 

 侠之大享 创业那点事 2020-09-02

Copyright © 2020-2025 All Rights Reserved 杭州赛普特信息科技有限公司 版权所有  备案号:浙ICP备2021002490号 

浙公网安备 33010802012201号